Security insights, audit findings, videos, and expert perspectives on blockchain and AI security.

During a review of the TokenTable Solana Unlocker V2 program, we observed a scenario in which token allocations associated with cancelled accounts could be accessed in an unintended sequence, without requiring privileged permissions.

How a simple staleness issue in a gauge contract went unnoticed by professional auditing firms due to isolated audit scope.

While LSTs on Hyperliquid open exciting opportunities for decentralised staking, they also introduce hidden technical and security pitfalls that can silently undermine a protocol if left unchecked.

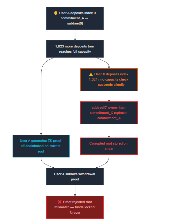
A subtle edge condition in a Cairo-based privacy mixer caused the 1,025th deposit to silently corrupt the Merkle tree state, invalidating withdrawal proofs for earlier depositors without any on-chain error.

CODESPECT co-hosted the first "Zero to Hero" hackathon workshop at ChainLab CTU. We helped students go from idea to MVP and start building for the Solana Colosseum Hackathon.

A hands-on security session covering how to prepare for a real audit, the most common mistakes in programs, and how to strengthen your project for Colosseum.

Watch Talfao present on Starknet security covering common vulnerabilities, audit insights, and best practices for building secure contracts on Starknet.
Get a free 30-minute security assessment. We will review your codebase scope and flag the top 3 risk areas.
No commitment required. Typical audits start within 1–2 weeks.